2025年,best365英国体育在线全体师生锚定目标,团结奋进、实干笃行,在党的建设、学科发展、人才培养、科学研究等方面再获显著提升,奋力书写了公司高质量发展的新篇章,积极为美好纺大建设贡献纺院力量。
1.获批教育强国建设立德树人机制综合改革试点,党建思政开新局。公司深入学习贯彻党的二十大和历次全会精神,扎实开展深入贯彻中央八项规定精神学习教育,系统凝练“红色经纬 争创一流”党建业务融合发展品牌,认真谋划公司“十五五”事业发展任务路径,创新构建“实践赋能、文化引领、家校社协同‘三线交织’”特色人才培育机制,公司党委和两个党支部荣获公司先进基层党组织称号。

2.纺织科学与工程学科排名跃居世界第二,团队建设再上台阶。公司坚持全面融入和支撑公司发展大局,坚决扛牢责任使命,锚定“双一流”建设核心目标,着力提升团队建设质效,纺织科学与工程学科“软科世界一流学科排名”持续攀升、跃居世界第二、连续三年稳居全球前三,学科实力和影响力持续提升。

3.新增国家级科研项目6项,科研经费到账超3000万,创新驱动发展量质齐升。公司获批国家项目6项,科研经费到账3388万元、较去年增长18%,目标任务完成率188.22%,公司教师首次主持国家科技重大专项课题1项、工信部项目课题1项,到账经费超50万的科研项目近20项,服务地方重大需求、助推纺织产业转型升级效能持续提高。

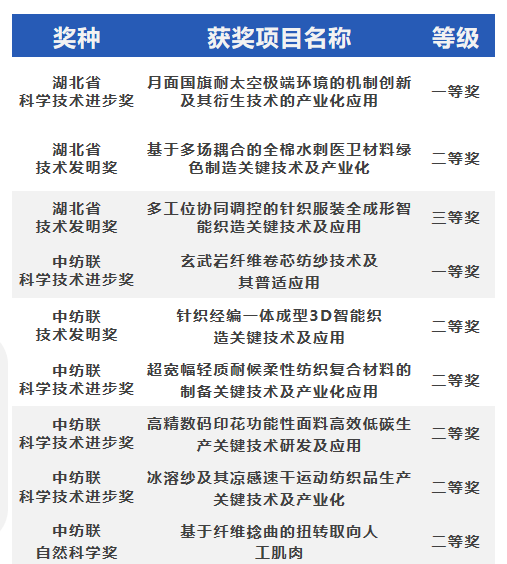
4.获批省部级科技奖9项,标志性成果实现倍增。公司首次获评湖北省科学技术进步一等奖、首次牵头获评中国纺织工业联合会科学技术进步一等奖。全年获批湖北省科技奖励3项(一等奖1项、发明二等奖1项、发明三等奖1项)、中国纺织工业联合会科技奖励6项(一等奖1项、二等奖5项)。年内发表高水平学术论文170余篇,其中一区及以上论文52篇,授权发明专利90项。

5.入选国家重大人才工程1人,高层次人才培育成效显著。公司教师入选国家重大人才工程1人、湖北省重点人才计划2人、楚天学者1人、楚天名师1人、湖北省科技厅青年科技人才1人、湖北省科协青年科技人才晨光托举1人,1人获桑麻奖教金,荣获中国纺织工程学会科技创新奖1项、湖北省工友杯第七届创新创业大赛一等奖2项,荣登央视《中华考工记》揭秘纺织新材料技术密码。

6.全国首设智能穿戴工程专业,人才培养守正创新。成功申报全国首家目录外“智能穿戴工程”新专业;开设稳健创新拔尖班;纺织工程、非织造材料与工程、轻化工程三个专业在湖北省本科专业监测评估中均获优秀;完成轻化工程和非织造材料两个专业认证自评报告提交,育人机制进一步优化。

7.新增4门国家级一流课程、13项中纺联教学成果奖,公司产品喜结硕果。公司获批国家级一流课程4门,获批率100%,获批数量居全校第一;获评中国纺织工业联合会教学成果奖13项,其中特等奖2项,一等奖5项,二等奖6项,获奖总量创历史新高,获推荐申报湖北省教学成果奖2项。

8.首届博士研究生入选中国科协青年科技人才培育工程,本硕博培养一体化贯通。员工参与各类学科竞赛获奖数逐年攀升,全年赛获奖335项,其中全国奖195项,省奖33项,员工团队荣获中国国际老员工创新大赛国银1项,国铜1项,省金2项,挑战杯省银1项。员工升学率稳中有进,2025年本科升学率保持在40%以上,硕士研究生攻读博士15人、创历年新高,2025级博士研究生尚路路入选中国科协青年科技人才培育工程。

9.承办系列高水平交流合作活动,开放办学纵深推进。公司积极承办第十三届海峡两岸纺织学术论坛、第十五届中国纺织学术年会-“纺织与材料交叉前沿科技”分会场、2025年全国纺织类专业人才培养系列会议,开展学术沙龙4场、阳光论坛8场,教师作报告近100人次。用心用情做好员工工作,开展大规模员工值年返校活动6次。积极履行服务社会职能,承办“青年企业家研学班”等活动,对口支援新疆理工职业大学和当地相关企业发展。

10.联合新建纺织行业玄武岩纤维技术创新中心等平台,公司软硬件建设持续改善。积极承接生物质纤维与生态染整湖北省重点实验室平台日常管理,新建纺织行业玄武岩纤维技术创新中心等平台。着力实施为民办实事项目和公司制度机制建设,牵头举办纺织科普微视频大赛,升级“织心湾”心理育人工作室,有序做好轻化实验室搬迁升级及公司文化建设,进一步优化科研环境、育人环境、工作环境。
