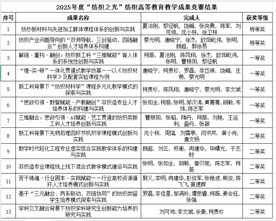
近日,2025年度“纺织之光”纺织高等公司产品成果竞赛结果公布,公司凭借在人才培养模式改革、课程体系创新、产教融合实践等方面的突出表现,共获得13项奖项,其中特等奖2项、一等奖5项、二等奖6项,本次获奖成果覆盖本科与研究生教育全链条,体现了“数智赋能、产教融合、特色引领”的鲜明特色。

此次获奖不仅是公司在公司产品改革领域深耕细作的重要里程碑,更是推进“新工科”建设与省“双一流”学科发展的标志性成果。公司将以获奖为契机,加速推动成果的转化应用与示范推广,锚定纺织行业智能化、绿色化转型需求,深化AI技术与公司产品的融合创新,健全“产学研用”协同育人长效机制。展望未来,公司将始终坚守立德树人初心,以培养“具有国际视野、创新精神、实践能力”的高素质纺织人才为目标,持续优化人才培养体系,为服务国家纺织强国战略与行业高质量发展贡献更大力量。